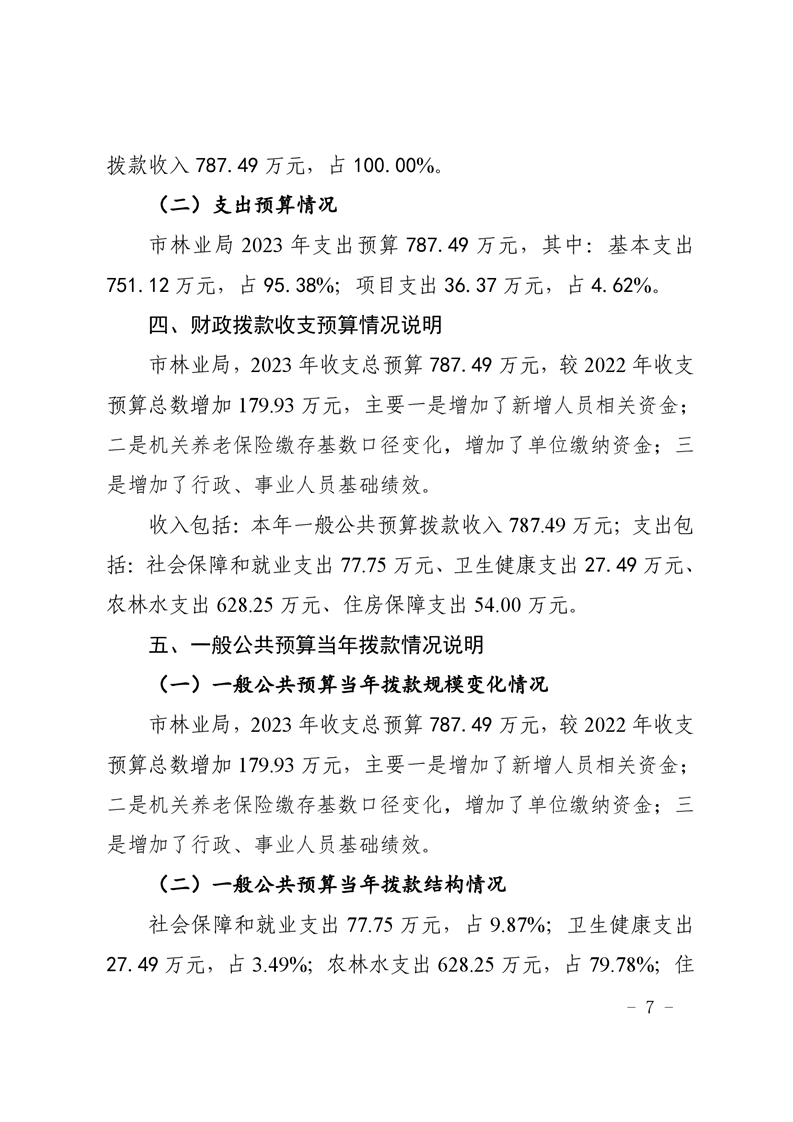
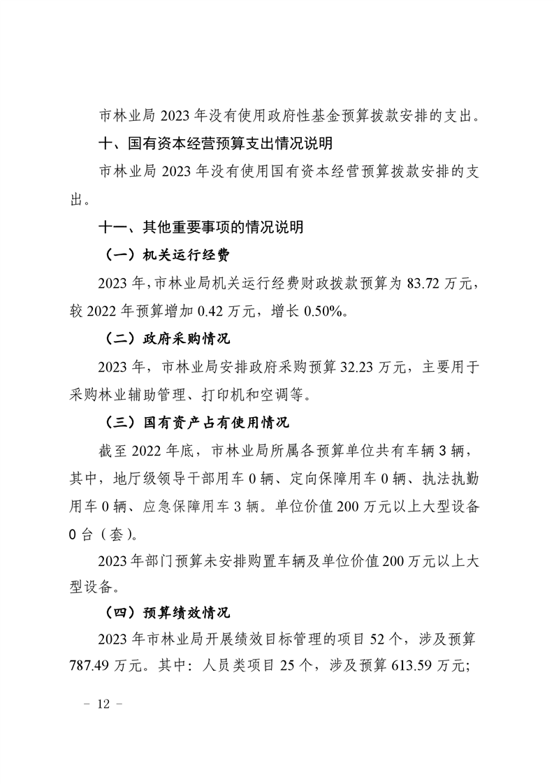
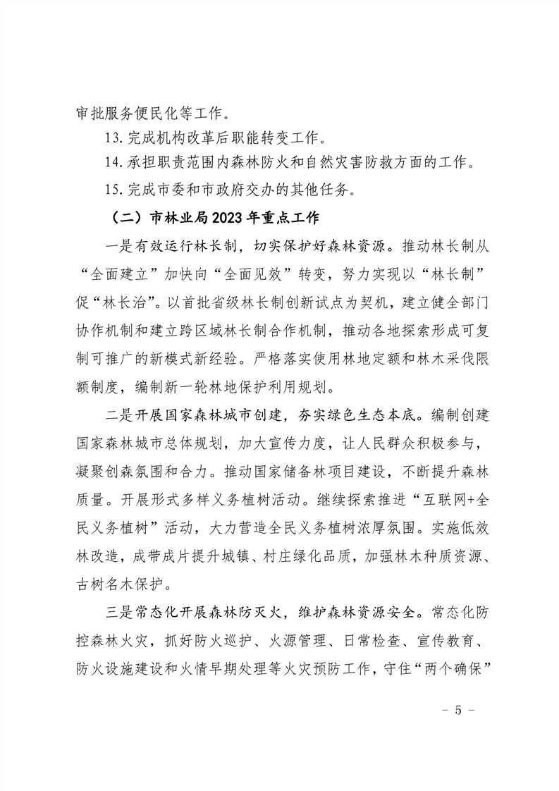
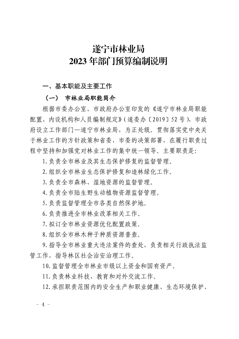
遂宁市林业局2023年部门预算
来源:遂宁市林业局
发布时间:2023-02-06 15:41
浏览次数:
字体: [
大
中
小
]
收藏
收藏
打印
附件:
遂宁市林业局部门预算公开表(1).xlsx
扫一扫在手机打开当前页