遂宁市林业局2019年度部门决算
来源:遂宁市林业局
发布时间:2020-09-23 09:59
浏览次数:
字体: [
大
中
小
]
收藏
收藏
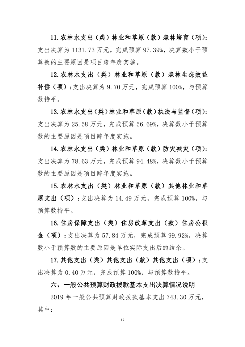
打印
附件:
四川省遂宁市林业局2019年汇总决算表.xls
扫一扫在手机打开当前页