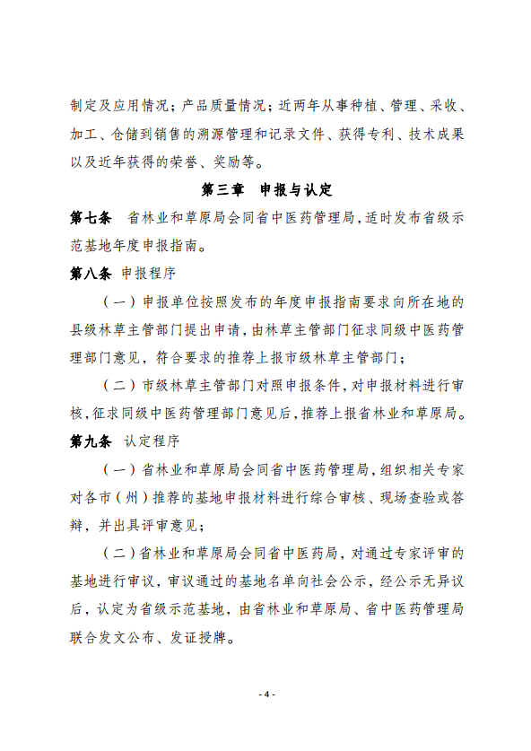
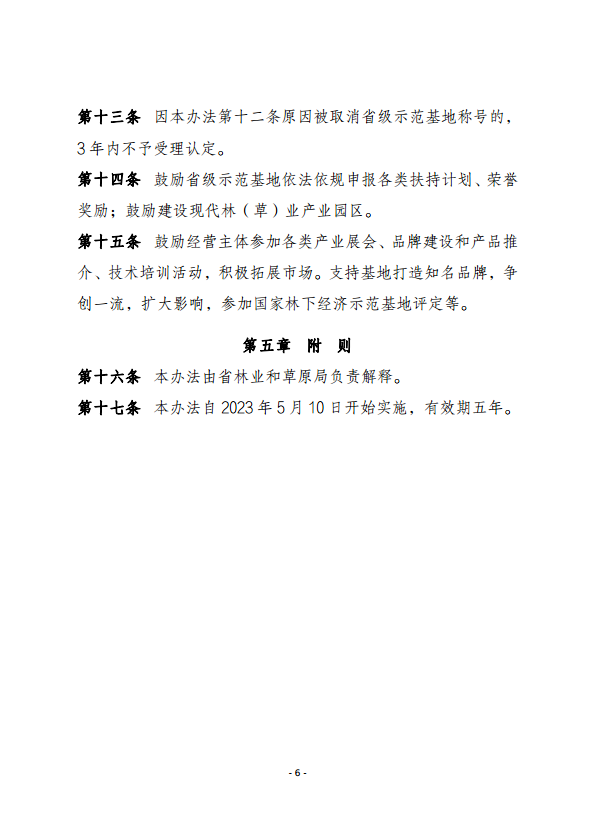
政府信息公开

四川省林业和草原局 四川省中医药管理局 关于印发《四川省林草中药材规范化种植 (养殖)示范基地认定管理办法》的通知

来源:四川省林业和草原局 发布时间:2023-07-15 20:05 浏览次数: 字体: [ ] 收藏 打印








扫一扫在手机打开当前页